User Tools

Site Tools


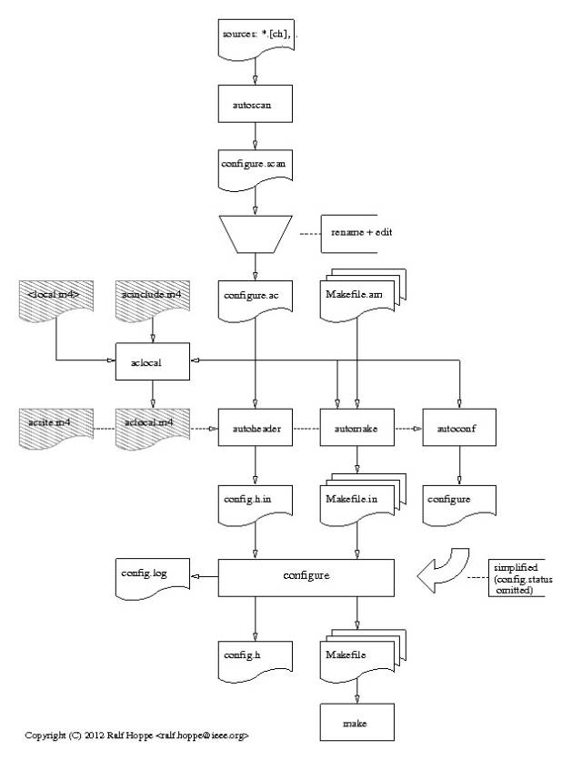
development:build:autotools:start

Autotools

Overview

Upgrading Automake

When upgrading from one Automake version to another, the following steps are (typically) required:

  1. force an update of Automake configuration files and install helper files build/config.guess, build/config.sub, build/install-sh, build/missing and build/depcomp
    autoreconf --install --force
  2. copy/update standard files for package
    automake --add-missing --force-missing
  3. copy/update gettext M4 files to m4/, po/ and build/
    [glib-]gettextize -f
  4. copy/update Libtool files to package1)
    libtoolize -c
  5. (optional) update configure.ac to a new Autoconf version
    autoupdate
Command autoupdate directly modifies your configure.ac.

Nevertheless the command is very helpful, because it updates (for example):

  • AC_PREREQ
  • AC_INIT
  • AM_GNU_GETTEXT_VERSION

Which files to put under version control is a kind of religious question, see the links below:

An idea might be to put such files under version control which persist after execution of make maintainer-clean or are included in the package after execution of make dist (see GNU Coding Standards for details).

Cross Compile

Build for example with:

./configure --build=i686-pc-linux-gnu --host=arm-angstrom-linux-gnueabi
1)
The files m4/libtool.m4, m4/ltoptions.m4, m4/ltsugar.m4, m4/ltversion.m4 and m4/lt~obsolete.m4 are only needed for projects, which have a library as target.
development/build/autotools/start.txt · Last modified: by Ralf Hoppe